公開日2026年3月4日

専門部会(令和8年度 第1回広域部会)を開催しました【令和8年2月3日】<広域部会>

お知らせの概要

二地域居住のさらなる促進に向けて、自治体の枠を越えた広域的な連携のあり方や制度上の課題について検討するため、「広域部会(令和8年度 第1回)」を開催しました。
現在、二地域居住の推進に関する取組は市町村単位で進められることが多い一方で、実際の生活圏や経済圏は自治体の枠を越えて広がっており、広域的な連携や仕組みづくりの必要性が指摘されています。
広域部会では、こうした状況を踏まえ、広域二地域居住の現状や課題を整理するとともに、自治体・民間事業者・支援法人等の多様な主体が広域で連携して取り組むための制度や仕組みのあり方について検討を行います。
第1回部会では、広域二地域居住を取り巻く現状や制度上の課題を共有するとともに、各主体の立場から見た広域連携に対する「期待」と「課題」について意見交換を行い、今後の部会で検討していく論点について議論を行いました。

お知らせの詳細

ここから先は会員のみ閲覧可能

資料ダウンロード

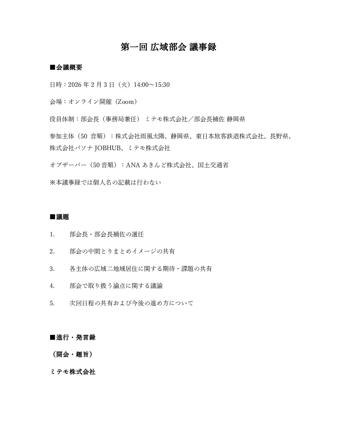
  • 第一回広域部会_議事録_260203
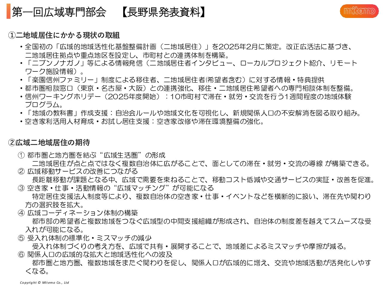
  • 第一回広域専門部会_発表資料(長野県)
  • 第一回広域専門部会_発表資料(静岡県)
  • 第一回広域専門部会_発表資料(雨風太陽)
  • 第一回広域専門部会_発表資料(パソナJOBHUB)
  • 第一回広域専門部会_発表資料(JR東日本)
  • 第一回広域専門部会_発表資料(ANAあきんど_オブザーブ)
  • お知らせ 事務局

    投稿者

    事務局